공유
Embed 퍼가기
하단의 내용을 복사해서 퍼가세요.
URL 퍼가기
하단의 내용을 복사해서 퍼가세요.
이메일 공유
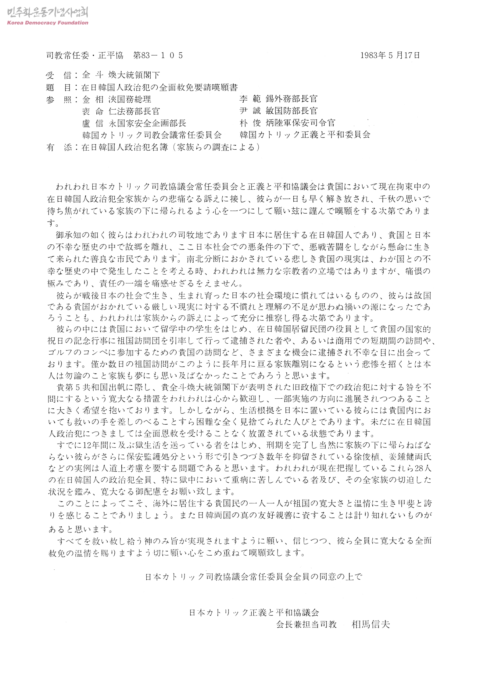
在日韓國人政治犯の全面赦免要請嘆願書
- 생산자
- 相馬信夫
- 기증자
- 기쁨과희망사목연구원
- 등록번호
- 00487291
- 분량
- 9 페이지
- 구분
- 문서
- 생산일자
-
- 1983.05.17
- 형태
- 문서류
- 설명
- 전투환대통령 및 김상래국무총리 등에게 보낸 수발신 문서 묶음
- 이 사료가 속한 묶음
- 연결된 내용이 없습니다.
-
- 사진 사용 안내
- 생산자 및 기증자가 ‘박용수’인 사진의 사용은 구매신청을 클릭하여 직접 사진 구매 신청을 하실 수 있습니다. 생산자 및 기증자가 ‘경향신문사’인 사진의 사용은 경향신문사 담당자(02-3701-1635)를 통해 구매하실 수 있습니다. 그 외의 생산자 및 기증자는 민주화운동기념사업회 사료관 담당자( hyunchaek@kdemo.or.kr / 02-6440-8961 )에 문의바랍니다.
-
- 원문이미지 등록신청 안내
- 신청자에게 균등한 원문이미지 등록서비스 제공을 위해 1개월을 기준으로 신청자 1명 당 20건 내외의 원문등록 서비스를 제공하고자 합니다. 원활한 서비스 제공을 위해 가급적 신청자 1명 당 20건 내외로 등록신청을 부탁드립니다. 원문이미지 등록신청 외 방문/열람신청도 가능하오니 이용안내에서 방문/열람신청을 이용해주시길 바랍니다.

